女性| 男性|
  • 两癌筛查
  • 优生优育
  • 基础套餐
  • 公务员套餐
  • 尊贵套餐
  • 胃肠镜套餐
  • 健康证体检
  • 托幼健康证
  • 常规入职体检
  • 教师资格证体检
  • 月嫂体检

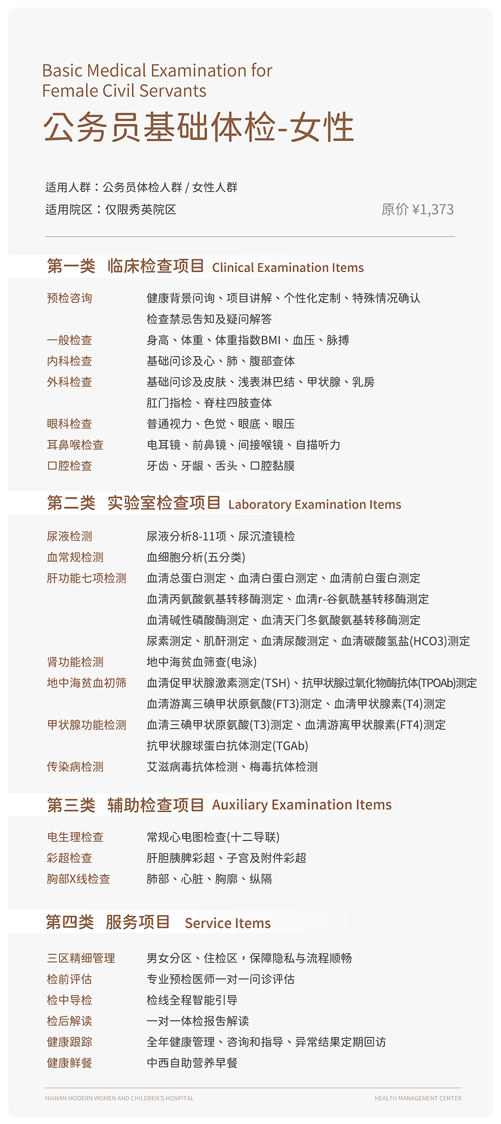
公务员基础套餐-女性

公务员基础套餐-男性